
Solopgang. Fot.: P.T. Aldrich.
Lysforureningens konsekvenser for menneskers sundhed
Lys influerer på menneskers sundhed. Lysforurening påvirker derfor også menneskers sundhed. Men mens lys som sådan har både positive og negative konsekvenser for sundheden — afhængig af bl.a. type, intensitet og tidspunkt, har lysforurening kun negative konsekvenser — simpelthen, fordi det er lys på det forkerte tidspunkt.
Flere og flere forskningsresultater peger på, at kunstigt lys om natten, herunder kunstigt udendørs lys, er skadeligt for menneskers sundhed, ligesom man begynder at forstå, hvorfor mennesker ikke har godt af lys om natten.
Denne artikel forklarer, hvordan lys — herunder kunstigt lys — påvirker den menneskelige organisme, og fremlægger eksempler på sundhedsskadelige effekter af kunstigt lys om natten.
De eksempler på helbredskonsekvenser af kunstigt lys, som fremlægges, vedrører:
- Søvn
- Forskellige former for cancer
- Fedme
- Depression
- Kønsmodning
- Nærsynethed
Det skal understreges, at der netop kun er tale om eksempler. Forskere er kun netop begyndt at interessere sig for, hvordan mennesker reagerer på kunstigt lys om natten. Og denne artikel refererer endnu ikke alle videnskabelige artikler om emnet — og kommer næppe nogensinde til det. Men eksemplerne taler deres tydelige sprog om, at mennesker påvirkes af kunstigt lys om natten, og at dette er med til forringe vores sundhed. Hvad det betyder, ved vi ikke, men det kan være alvorligt. Ikke mindst når det betænkes, at kunstigt lys ikke er den eneste miljøpåvirkning, mennesker udsættes for.
Til sidst i artiklen findes en liste over de benyttede kilder. Tal i firkantede parenteser (f.eks. [21]) i teksten angiver den benyttede kilde.
Lys styrer døgnrytmen
Nethindegangliecellerne
Når man skal forstå, hvorfor og hvordan lys påvirker menneskets sundhed, må man begynde med øjnene. Vi véd, at man bruger øjnene til at se med. Om dagen og ved relativt kraftigt lys er det de såkaldte tappe i øjet, som er aktive, og som gør, at vi kan danne farvebilleder i hjernen. Om natten og ved svag belysning træder de såkaldte stave i funktion og sørger for, at vi kan se noget — dog uden farver.
I 2002 opdagede David M. Berson og kollegaer imidlertid, at vi også har nogle særlige receptorer i øjnene — de såkaldte nethindeganglieceller eller retinale ganglieceller — som også opfanger lys [1], [2], [3], [16]. Det lys, som disse receptorer opfanger, bruger vi ikke til at “se” med, men til at styre vores døgnrytme. Nethindegangliecellerne reagerer på alle bølgelængder af lys, men er særligt følsomme over for blåt lys.
Nethindegangliecellernes lysfølsomhed forklarer, hvad forskere har vidst i mange år, nemlig at pattedyr — inklusive mennesker — regulerer deres døgnrytme ud fra lys. Det skyldes, at pattedyr har været afhængige af lyset fra Solen i mange millioner af år, når de skulle fouragere og reproducere sig selv.

Øjets opbygning. Ill.: Glamox.com.
Det indre ur
I nethindegangliecellernes overflademembran findes det lysfølsomme stof melanopsin. Cellerne sender impulser til den suprachiasmatiske nucleus (SCN) — eller den suprakiasmatiske kerne, dvs. hjernes indre ur. Det sker gennem en nerveforbindelse, som kaldes den retinohypotalamiske bane. SCN består af en lille gruppe nerveceller og sidder i hypothalamus midt i hjernen, hvor synsnerverne fra de to øjne krydser hinanden.
SCN styrer kroppens cirkadiane rytmer — vores døgnrytmer. Det sker ved, at der i SCN findes en række komplicerede molekyler, som kaldes “klokkegener”, og som følger en cyklus på cirka 24 timer. SCN sender impulser fra klokkegenerne ud til andre dele af centralnervesystemet, som indordner sig under det indre urs rytme.
Melatonin og andre hormoner
Det gør SCN til en “dirigent” for mange af kroppens kemiske processer, heriblandt produktionen af alle kendte hormoner, som følger en døgnrytme. Det gælder blandt andet kortisol, som holder én vågen, melatonin, der får én til at sove, og serotonin, der regulerer ens humør.
Når gangliecellerne bliver aktiveret af lys, giver de gennem den retinohypotalamiske bane det indre ur besked på at vække kroppen ved at stoppe udskilningen af sove- eller mørkehormonet melatonin og begynde udskilningen af hormonerne kortisol og serotonin.
Når lysindfaldet på gangliecellerne mindskes, forstår det indre ur, at det er ved at blive mørkt, og stopper udskilningen af kortisol og serotonin. Når det sker, bliver serotoninhormonerne omdannet til melatonin, som gør én søvnig. Melatoninniveauet i kroppen stiger derfor efter mørkets frembrud og falder om dagen, når vi udsættes for lys. Blåt lys, dvs. bølgelængder mellem 446 nm (nanometer) og 477 nm, påvirker niveauet af melatonin mere end nogen anden bølgelængde af lys [4].
Melatonin er en kraftig antioxidant, dvs. det modvirker de skadelige virkninger af ilt i levende væv. Forskning peger også på, at melatonin har positive virkninger på vores immunforsvar og muligvis kan bremse kræftcellers udvikling [36].
Melatonin produceres primært i hjerneområdet ’corpus pineale’ eller koglekirtlen, men også i immunsystemets celler, i øjets retina, huden, hjernen, mave-tarm-kanalen, ovarierne, testis og det indre øre [5].

Det blå lys
En undersøgelse af Lauren Walmsley og kollegaer fra University of Manchester giver et indblik i, hvorfor nethindegangliecellerne og melatoninniveauet i kroppen er særligt påvirkelige af blåt lys [6], [7].
Forskerne etablerede en kunstig himmel, der kunne skifte farve og lysstyrke i løbet af et døgn. Derefter placerede forskerne på skift flere grupper af mus under den kunstige himmel i flere dage og undersøgte, hvor lang tid musene sov, og hvilke forandringer der var i deres kropstemperatur.
I første forsøg lod forskerne den kunstige himmels farvespektrum følge den naturlige himmel udenfor i nogle dage. Derefter lod de den kunstige himmel have samme belysning og farve hele dagen, indtil Solen var gået ned, hvorefter de skiftede til nattehimmel. Dette gjorde de også flere dage i træk. Til sidst dæmpede forskerne lysstyrken på den kunstige himmel, men lod farverne på den kunstige himmel følge de naturlige farveskift i løbet af dagen.
En analyse af ændringerne i musenes kropstemperatur viste, at skiftet i den kunstige himmels farve forskubbede musenes døgnrytme med cirka en halv time, og at farveskiftet var vigtigere for musenes døgnrytme end lysets styrke. En generel nedsat lysstyrke forskubbede dog også musenes døgnrytme. Det er især skiftet til det blå lys, som findes i sollyset om morgenen og om aftenen, som regulerer døgnrytmen.
Selvom undersøgelsen er lavet på mus, afslører forskningen nogle helt basale, fysiologiske mekanismer, der går igen hos alle pattedyr. Det, der skete med musene, gælder derfor også for mennesker, konkluderer Lauren Walmsley og hendes kollegaer.

Den øverste graf viser, at når Solen er 6 grader under horisonten, har himlen en stor andel af lys med korte bølgelængder, herunder violet og blåt. Når Solen er 6 grader over horisonten, sker der et skifte til længere bølgelængder, dvs. mere grønt og gult lys. Den nederste graf viser, hvordan proteinet opsin i tappene i mus’ øjne er følsomme for henholdsvis korte og mellemlange bølgelængder og således er gode til at registrere farveskiftet ved solnedgang og solopgang. Kilde: Lauren Walmsley et al., [6].
Kunstigt lys om natten ødelægger nattesøvnen
Når vores indre ur og døgnrytme — og ikke mindst produktionen af søvnhormonet melatonin — i den grad er styret af skiftet mellem dag og nat, herunder komponenten af blåt lys, som findes ved solop- og nedgang, er det ikke underligt, at vores søvn påvirkes negativt af kunstigt lys og aftenen og natten.
Flere og flere forskere peger på, at især den voksende anvendelse af lysdioder (LED), sparepærer og skærme i form af smartphones, tablets, (LED) computer- og tv-skærme er en trussel mod vores søvn [4], [8]. Det hænger sammen med, at disse ‘lyskilder’ udsender en stor andel af blå lys.
Især når vi kigger direkte på smartphones og andre skærme om aftenen, hvor der naturligt er intet eller meget lidt blåt lys, bliver vores døgnrytme forstyrret, og der bliver ikke produceret så meget melatonin, som der ellers ville blive gjort, eller produktionen bliver forsinket. Konsekvensen er, at vores søvn bliver ringere, og vi vågner uden at føle os rigtigt udhvilede. Dette kan videre påvirke forekomsten af forskellige sygdomme [17].
Poul Jørgen Jennum fra Dansk Center for Søvnmedicin forklarer til Videnskab.dk, at man fra studier sidst i 1960’erne ved, at mangel på søvn påvirker kroppens immunforsvar og stofskifte, så man tager på i vægt, og kroppen bliver mindre følsom for insulinsignaler [8].
I artikler i det ansete videnskabelige tidsskrift Nature gennemgås nogle af de nyeste fund, som bl.a. afslører, at søvnmangel kan medføre en øget risiko for blodpropper og forhøjet blodtryk [8].
Natarbejde øger kvinders risiko for kræft
Flere undersøgelser peger på, at kunstigt lys om natten — og dermed lysforurening — øger kvinders risiko for forskellige former for kræft.
35 procent forøget risiko for brystkræft

En undersøgelse gennemført af forskere fra det franske INSERM viser, at kvinder, der arbejder om natten, har 35 procent større risiko for at udvikle brystkræft end kvinder, der ikke arbejder om natten [9].
Undersøgelsen, der omfatter 1.232 kvinder med brystkræft og 1.317 kvinder i en kontrolgruppe, viser også, at risikoen er større for kvinder, der har haft natarbejde i 4,5 år eller længere. Risikoen er højst blandt kvinder, der har haft natarbejde igennem mere end fire år før deres første graviditet.
40 procent forøget risiko for brystkræft
Den franske undersøgelse bakkes op af en dansk undersøgelse. Den danske undersøgelse er foretaget blandt kvinder i forsvaret af forskere fra Kræftens Bekæmpelse. Undersøgelsen peger på en øget risiko for brystkræft på 40 procent blandt kvinder med natarbejde sammenlignet med kvinder uden natarbejde [10].
Den danske undersøgelse viser også, at kvinder, som har haft natarbejde mindst tre gange om ugen i de seneste seks år, har dobbelt så høj risiko for at have brystkræft som kvinder, der ikke har haft natarbejde.
Forøget risiko for kræft i æggestokkene
Kvinder, der nogle gange arbejder om natten, har 1,24 gange større risiko for at få påvist fremskreden kræft i æggestokkene end kvinder i en tilfældig kontrolgruppe. Kvinderne med natarbejde har også 1,49 gange større risiko for at få påvist en begyndende kræft i æggestokkene. Det viser en amerikansk undersøgelse [11].
Undersøgelsen omfatter 1.101 kvinder med fremskreden æggestokkekræft, 389 kvinder med begyndende kræft og 1.832 kvinder i en kontrolgruppe. Den er gennemført af forskere fra Fred Hutchinson Cancer Research Center med Parveen Bhatti i spidsen.
Selv om forskerne fandt en sammenhæng mellem natarbejde og risikoen for æggestokkekræft, fandt de ikke, at risikoen steg med antallet af år, som kvinderne havde haft natarbejde. Derimod fandt de, at den forøgede risiko for kræft i æggestokkene fandtes hos kvinder på 50 år eller ældre. Risikoen for æggestokkekræft synes at være mindre hos B-mennesker end A-mennesker. Forskerne opfordrer til, at deres undersøgelse bliver fulgt op af flere undersøgelser, som bl.a. bør omfatte mere detaljerede data om natarbejdet.
Kunstigt lys om natten reducerer produktionen af melatonin
En af forklaringerne på, at kunstigt lys om natten kædes sammen med risikoen for kræft er, at lyset forstyrrer døgnrytmen. Når døgnrytmen forstyrres, går det bl.a. ud over produktionen af hormonet melatonin.
Produktionen af melatonin er på sit højeste mellem kl. 2 og kl. 4 om natten, når vi sover i mørke. Hvis vi ikke sover i dette tidsrum og i stedet udsættes for lys, eller hvis vi sover i et lyst rum, undertrykkes eller nedsættes produktionen af melatonin.
Melatonin er imidlertid vigtigt for organismen, fordi det er en yderst stærk antioxidant og har en antiinflammatorisk virkning. Det betyder, at melatonin forhindrer eller svækker ødelæggende iltning i kroppen og hæmmer betændelse i at udvikle sig. Det vil sige, at kroppen kommer til at mangle et af de naturlige forsvarsværker mod kræftceller, hvis melatoninproduktionen over længere tid er lav [12].
Natarbejde øger mænds risiko for kræft
Mænd med natarbejde har næsten tre gange større risiko for at udvikle prostatakræft end mænd, der aldrig har arbejdet om natten. Det viser en canadisk undersøgelse [13].
Mere præcist viser undersøgelsen, at risikoen for at udvikle prostatakræft er 2,77 gange højere for mænd med natarbejde. Samtidig har de 2,31 gange højere risiko for at udvikle kræft i lymfesystemet, 2,27 gange højere risiko for kræft i bugspytkirtlen, 2,07 gange højere risiko for kræft i endetarmen, 2,03 gange højere risiko for tyktarmskræft, 1,76 gange højere risiko for lungekræft og 1,74 gange højere risiko for blærekræft.
Den forøgede kræftrisiko forbundet med natarbejde hænger muligvis sammen med, at døgnrytmen ændres, og at det kunstige lys undertrykker produktionen af hormonet malatonin, som ellers er højest om natten.
WHO: Natarbejde øger sandsynligvis risikoen for kræft

Den stadig voksende mængde af videnskabelige artikler, som påviser sammenhænge mellem natarbejde og forskellige former for kræft, har fået the International Agency for Research on Cancer (IARC) — Det Internationale Agentur for Kræft under Verdenssundhedsorganisationen (WHO) — til i juni 2019 at konkludere, at natarbejde sandsynligvis øger risikoen for brystkræft, prostatakræft, tyktarmskræft og endetarmskræft [14], [15].
IARC inddeler påvirkninger, som måske kan føre til kræft, i fire grupper. Grupperne er baseret på kvaliteten af den samlede videnskabelige dokumentation fra undersøgelser af mennesker, dyr og celler. Grupperne er:
Gruppe 1: Kræftfremkaldende for mennesker.
Gruppe 2A: Sandsynligvis kræftfremkaldende for mennesker. Det betyder, at der er væsentlig dokumentation for en sammenhæng mellem påvirkning og risiko for kræft, men der er stadig en rest af videnskabelig tvivl.
Gruppe 2B: Muligvis kræftfremkaldende for mennesker.
Gruppe 3: Utilstrækkelig dokumentation til at afgøre kræftfremkalde virkning.
Den nye vurdering fra IARC betyder, at natarbejde er placeret i gruppe 2A for de nævnte typer af cancer.
Fedme
Flere og flere undersøgelser peger på, at kunstigt lys om aftenen og natten — og dermed lysforurening — øger risikoen for fedme blandt børn og voksne.
Lys om natten får mus til at tage på

Photo by Pixabay on Pexels.com
Laura Fonken og kollegaer ved Ohio State University i USA har gennemført et forsøg med mus, som viser, at mus, der er udsat for lys om natten, tager mere på i vægt end mus, der har en normal lys-mørke døgnrytme [18], [19].
Forskerne delte musene op i tre grupper:
- Den første gruppe blev udsat for 16 timers lys og 8 timers mørke per døgn. Dette er den normale lys-mørke døgnrytme, så denne gruppe mus fungerede som kontrolgruppe.
- Den anden gruppe mus blev udsat for 16 timers lys og 8 timers dæmpet lys per døgn.
- Den tredje gruppe blev udsat for 24 timers lys per døgn.
Forsøget varede 8 uger. Ved forsøgets afslutning viste det sig, at musene i den anden og tredje gruppe havde taget mere på i vægt end musene i den første gruppe, selv om deres kalorieindtag og daglige aktivitet var den samme. Sammenlignet med musene i kontrolgruppen fordelte musene med den forstyrrede lys-mørke døgnrytme deres fødeindtag anderledes over døgnet. De indtog bl.a. flere kalorier på tidspunkter, hvor de ellers ville sove.
Den danske forsker Christine Dalgård, Syddansk Universitet (SDU) vurderer overfor Videnskab.dk, at det amerikanske studie er troværdigt, og at resultatet kan overføres til mennesker [20].
Christine Dalgård arbejder sammen med professor Kirsten Ohm Kyvik, SDU, og tyske forskere fra Kiel Universitet med et studie, der skal kortlægge søvnforstyrrelser og natarbejdes indflydelse på overvægt og livsstilssygdomme. Hun forklarer, at “Når musene fordeler deres fødeindtag anderledes, får de mere mad på tidspunkter, hvor deres stofskifte ikke er gearet til at omsætte det. Man kan populært sige, at deres stofskifte ‘sover'”.
“Man skal altid være varsom med at overføre resultater på musestudier til mennesker — men det nemme svar på, om studiet kan overføres til mennesker er ‘ja’. Der er lavet eksperimentelle studier med mennesker, der dog kun har varet et til få døgn. De viser, at stofskiftet og fødeindtaget ændrer sig, hvis man manipulerer med søvnrytmen og reducerer den mængde søvn, som forsøgsdeltagerne måtte få,” siger Christine Dalgård.
Lys om aftenen får børn til at tage på

Photo by Rodolfo Quirós on Pexels.com
Cassandra L. Pattinson og kollegaer ved Queensland University of Technology i Brisbane, Australien har gennemført et studie, som viser, at børn, som får meget lys om aftenen tager mere på i vægt end børn, der ikke udsættes for meget lys om aftenen [21].
Forskerne undersøgte højde, vægt, søvn, aktivitetsniveau og lyspåvirkning hos 48 børn i alderen 3-5 år i en periode på to uger. Et år senere undersøgte de børnene igen.
Det viste sig, at en forøget udsættelse for lys ved baseline, dvs. i de første to uger af undersøgelsen, forudsagde et forøget Body Mass Index (BMI) 12 måneder senere — selv når forskerne tog højde for søvnlængde, sovetider, BMI og aktivitet ved baseline. Det får forskerne til at konkludere, at udsættelse for lys påvirker vægten hos børn.
“Omkring 42 millioner børn under fem år over hele verden er overvægtige eller fede, så dette er et betydeligt gennembrud,” siger Cassandra Pattinson til sciencedaily.com ifølge Videnskab.dk [22]. Hun forklarer, at stigningen i mængden af lys primært kommer fra kunstigt lys. Det kan være fra computere, tablets og tv-skærme. Det betyder ifølge hende, at børn i dag er udsat for langt mere lys end tidligere generationer. Det kan føre til en stigning i antallet af overvægtige.
Depression

Photo by Juan Pablo Serrano Arenas on Pexels.com
Bedrosian & Nelson har i en oversigtsartikel i Molecular Psychiatry sammenfattet flere studier, som tilsammen peger på, at lys om natten kan påvirke humør og mental sundhed negativt [23].
Bedrosian & Nelson peger på, at mennesker og andre organismer gennem livets udvikling på Jorden har tilpasset sig til en konsistent og forudsigelig 24-timers døgnrytme styret af Solen. Gennem de seneste cirka 130 år har den udbredte brug af elektrisk lys imidlertid ændret vores miljø. I stedet for at koble vores adfærd og fysiologiske processer til den naturlige dag-nat-cyklus kobler vi nu til kunstige lysrytmer skabt af sociale og arbejdsrelaterede hensyn. Lysforurening, nat-/skifteholdsarbejde, rejser på tværs af tidszoner, tv, computere og andre skærme har dramatisk ændret timingen af lys, som bruges til at trigge biologiske rytmer.
Der er stærke videnskabelige indikationer (evidens) for, at ændrede cirkadiane rytmer, som er resultatet af lys om natten, medfører øget risiko for depression og andre mentale sygdomme. Der er også mere og mere, der peger på, at lys om natten generelt påvirker humøret negativt.
Aikaterini Argyraki, der forsker i lysets påvirkning af vores krop og adfærd på Danmarks Tekniske Universitet, forklarer til Videnskab.dk, at lyset kan være med til at styre vores humør gennem udskillelsen af ‘glædeshormonet’ serotonin [24].
Ligesom lyset via øjets ganglieceller og SCN styrer udskillelsen af melatonin, styrer det også udskillelsen af serotonin. Serotonin udskilles, når cellerne registrerer dagslys.
Mennesker med depression har et lavere serotonin-niveau end andre, og manglen på serotonin er også koblet til vinterdepression.
Kønsmodning
Mange faktorer påvirker, hvornår piger og drenge bliver kønsmodne. En række forskningsresultater peger på, at udsættelsen for kunstigt lys om natten er én af dem.
Lys om natten gør piger tidligere kønsmodne
I midten af 1800-tallet fik piger i den vestlige verden deres første menstruation (kaldet menarche), når de var omkring 17 år gamle. I dag får piger i den vestlige, industrialiserede verden deres første menstruation, når de er 11-13 år gamle [25], [26]. Piger udvikler i dag også bryster i en yngre alder, end de gjorde tidligere [27]. En dansk undersøgelse viser f.eks., at brystudviklingen i 2006 i gennemsnit begyndte ét år tidligere end i 1991. I begyndelsen af 90’erne var piger typisk knap 11 år gamle, når de begyndte at udvikle bryster. I midten af 00’erne var de knap 10 år gamle.
Udviklingen skyldes flere forhold — først og fremmest en generel forbedret ernæring og sundhedstilstand. Andre mulige forklaringer er bl.a. øget andel af overvægtige piger, øget forekomst af østrogenlignende stoffer i miljøet, herunder i kosten, stress, fysisk aktivitet og rygning hos moderen under graviditeten [27], [28], [29].
Forskere peger dog på, at lys om natten også kan spille en rolle. Tidspunktet for første menstruation begyndte nemlig for alvor at rykke frem i alle industrialiserede lande, da det elektriske lys blev udbredt. Derimod har man ikke set ændringer hos naturfolk — som f.eks. samerne i Nordskandinavien — som blev ved med at leve under de samme lysforhold. Piger, der bliver født blinde, får typisk også menstruation senere end deres jævnaldrende seende. Piger i lande omkring ækvator, som året rundt har naturligt lys omkring 12 timer i døgnet, kommer i gennemsnit også tidligere i pubertet end piger i f.eks. Nordeuropa, der i vinterhalvåret har naturligt lys en meget mindre del af døgnet.
Forklaringen på, at lys skulle influere på, hvornår piger får deres første menstruation, skal igen findes i hormonet melatonin. Vi véd, at lyset styrer produktionen af melatonin, men melatonin styrer også noget — bl.a. produktionen af kønshormoner: En høj melatonin-koncentration i blodet hæmmer dannelsen af kønshormoner, mens en lav koncentration af melatonin fremmer udskillelsen af kønshormoner. Og da lys om natten hæmmer melatonin-produktionen, er lys om natten medvirkende årsag til, at der udskilles kønshormoner i piger, og dermed at de kommer tidligere i pubertet end tidligere.
Lys om natten gør drenge tidligere kønsmodne
Ligesom piger kommer drenge i dag tidligere i pubertet end de gjorde før i tiden [25], [27], [28], [29]. Drenges overgang til pubertet defineres ud fra testiklernes størrelse — i al fald i en stor undersøgelse, hvor forskere fra Rigshospitalets afdeling for vækst og reproduktion under ledelse af professor Anders Juul følger 2.000 frivillige børn på københavnske skoler. Men drenges kønsmodning viser sig bl.a. også ved udvikling af kønsbehåring, at penis og strubehovedet vokser og ved, at de første skægstubbe viser sig. En tysk undersøgelse sætter udviklingen med den stadig tidligere kønsmodning på formel: For hvert årti, der går, bliver drenge 2½ måned tidligere kønsmodne [30], [31], [32], [33].
Udviklingen forklares ligesom hos pigerne ved en generel forbedret ernæring og sundhedstilstand. Andre faktorer, der spiller ind, kan være fedmeepedimi, øget forekomst af østrogenlignende stoffer i miljøet, herunder i kosten, stress, fysisk aktivitet og rygning hos moderen under graviditeten [27], [28], [29].
Ligesom hos pigerne kan lys om natten også kan spille en rolle for drenges kønsmodning. Og forklaringen på, at lys skulle influere på kønsmodningen er igen melatonins indflydelse på udskillelsen af kønshormoner — i drenges tilfælde udskillelsen af det mandlige kønshormon testosteron [25].
Nærsynethed
Lys om natten under søvn øger små børns risiko for nærsynethed

Små børn, der sover med lyset tændt, har tilsyneladende en højere risiko for at udvikle nærsynethed (myopi). Det viser en undersøgelse offentliggjort i det ansete videnskabelige tidsskrift Nature [34], [35].
G.E. Quinn, C.H. Shin, M.G. Maguire og R.A. Stone fra University of Pennsylvania og The Children’s Hospital of Philadelphia har undersøgt øjnene på 479 børn i alderen fra 2 til 16 år og samtidig stillet deres forældre spørgsmål om børnenes udsættelse for lys mv. siden fødslen.
Jo mere lys, desto større risiko for nærsynethed
Forskerne fandt, at 55 % af de børn, der — før de blev to år gamle — sov med lyset tændt i værelset om natten, var nærsynede. Af de børn, som kun havde en svag natlampe tændt, når de sov, var 34 % nærsynede. Af de børn, som sov i totalt mørke, var kun 10 % nærsynede. Der var ingen statistisk sikker sammenhæng mellem udsættelse for lys og langsynethed hos børnene, jævnfør figuren herover. Forskerne kunne heller ikke finde nogen sammenhæng mellem nærsynethed og andre faktorer, som f.eks. udsættelse for lys om dagen, brug af solbriller, bopæl mv.
Kendes også fra kyllinger og aber
Forskerne har ikke nogen forklaring på den observerede sammenhæng. Sammenhængen kendes imidlertid også fra eksperimenter med kyllinger og aber. Herfra ved man også, at øjenlågene er gennemtrængelige for selv svagt lys. Det betyder, at øjne, der udsættes for lys under søvn, stadig arbejder, selv om de skulle hvile sig.
Forskerne opfordrer andre til at forske videre i sammenhængen mellem udsættelse for lys og nærsynethed. Dels vil det være interessant at påvise den statistiske sammenhæng i andre populationer. Dels må man lede efter de medicinske/fysiologiske mekanismer, der måske gør, at børn risikerer at blive nærsynede, hvis de udsættes for lys om natten, mens de er små.
Nærsynethed og kunstig udendørs belysning
Ifølge CNN’s korrespondent Pat Etheridge er forekomsten af nærsynethed i befolkningen øget gennem de sidste to hundrede år. I dag er mindst 25 % af befolkningen i USA nærsynet. Pat Etheridge peger på, at befolkningen i samme periode er vandret fra landet og ind til byerne, hvor det kunstige lys om natten — såvel inden- som udendørs — er øget i takt med industrialiseringen. Hun mener, at den nye undersøgelse også peger på, at der kan være en sammenhæng mellem disse to udviklingstræk.
En række forskere har i efterfølgende kommentarer i Nature og artikler i forskellige videnskabelige tidsskrifter argumenteret for, at de ikke kan genfinde en sammenhæng mellem nærsynethed og udsættelse for lys om natten. De peger i stedet på, at der er en sammenhæng mellem nærsynethed hos forældrene og nærsynethed hos børnene.
Afslutning
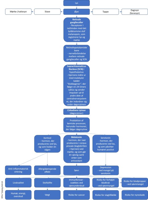
Mennesket er — ligesom de fleste andre organismer — tilpasset en døgncyklus, som skifter mellem lys og mørke, dag og nat. En lang række processer i kroppen viser sig at være styret af denne døgnrytme, og i de senere år er man blevet særlig opmærksom på, at især det blå lys, som er særligt fremtrædende i det naturlige lys omkring solopgang og -nedgang, er med til at synkronisere kroppens indre ur, jf. figuren herunder.
Flere og flere forskningsresultater peger også på, at kunstigt lys om natten — fra arbejdslys, tv-, computer-, tablet- og smartphone-skærme, natlamper og gadelamper mv., der lyser ind ad vinduerne — forstyrrer kroppens indre ur og døgnrytmer. Dette viser sig at påvirke sundheden negativt. Der er således foreløbig blevet påvist helbredskonsekvenser i form af øget risiko for søvnforstyrrelser (der i sig selv øger risikoen for en række sygdomme), forskellige typer af kræft, fedme, depressive symptomer, tidlig kønsmodning og nærsynethed. Yderligere forskning vil formentlig føje yderligere helbredskonsekvenser til listen.

En skematisk oversigt over sammenhænge mellem lys og sundhed. Ill.: P.T. Aldrich. Klik her for at se illustrationen i stor størrelse.
Kilder
[1] David M. Berson et al. (2002): Phototransduction by Retinal Ganglion Cells That Set the Circadian Clock i Science, Vol 295, 8 February 2002, p.p 1070-1073.
[2] George C. Brainard et al. (2001): Action Spectrum for Malatonin Regulation in Humans: Evidence for a Novel Circadian Photoreceptor i The Journal of Neuroscience, August 15, 2001, 21(16):6405-6412.
[3] Silas Mortensen (2009): Lyset styrer din døgnrytme i Videnskab.dk, 3. marts 2009.
[4] Christine Parsons (2019): Derfor er skærmlys ikke godt for din søvn i Videnskab.dk, 13. september 2019.
[5] : Anna Gry Vinther og Mogens Helweg Claësson (2015): Melatonins indvirkning på immunsystem og cancer i Ugeskrift for Læger, 2015;177:V10140568.
[6] Lauren Walmsley et al. (2015): Colour As a Signal for Entraining the Mammalian Circadian Clock i PLoS Biol 13(4):e1002127.
[7] Bo Karl Christensen (2015): Lysets farveskift påvirker din døgnrytme i Videnskab.dk, 21. april 2015.
[8] Rasmus Kragh Jakobsen (2013): Elektrisk lys og skærmtid ødelægger søvnen og skader helbredet i Videnskab.dk, 23. maj 2013.
[12] Sybille Hildebrandt: Søvnhormon hæmmer betændelse på Videnskab.dk 31. august 2011
[14] Carcinogenicity of night shift work, IARC Monographs Vol 124 group, The Lancet Oncology, Volume 20, ISSUE 8, P1058-1059, August 01, 2019
[15] Charlotte Taarnhøj Dahlstrøm: Ny konklusion: Natarbejde øger sandsynligvis risikoen for tre store kræftformer, Kræftens Bekæmpelse, 5. juli 2019.
[16] Jan Fahrenkrug (2018): Hjernens biologiske ur i Ugeskrift for Læger 180/18, 3. september 2018, pp. 1556-1559.
[17] Line Pickering, Eva Wiberg Torstesen, Casper Riedel & Poul Jørgen Jennum (2018): Søvn og døgnrytmer i Ugeskrift for Læger 180/18, 3. september 2018, pp. 1560-1563.
[18] Laura K. Fonken et al. (2010): Light at night increases body mass by shifting the time of food intake i
[19] Sleeping with light on may lead to weight gain i COSMOS magazine, 12 October 2010.
[20] Line Emilie Fedders (2010): Lys om natten kan være årsag til fedme i Videnskab.dk, 12. oktober 2010.
[21] Cassandra L. Pattinson et al. (2016): Environmental Light Exposure Is Associated with Increased Body Mass in Children i PLoS ONE 11(1):e0143578.
[22] Videnskab.dk (2016): Forskere: For meget lys kan gøre børn tykkere i Videnskab.dk, 11. januar 2016.
[23] T A Bedrosian & R J Nelson (2013): Influence of the modern light environment on mood i Molecular Psychiatry, volume 18, pages751–757 (2013).
[24] Bo Karl Christensen (2014): Kan lys påvirke vores adfærd? i Videnskab.dk, 16. oktober 2014.
[25] Joachim Kalkowsky & Stine Overbye (1997): Hormonerne fremskynder puberteten: Barndommen bliver kortere i Illustreret Videnskab nr. 3, 1997, pp. 46-47.
[26] Harry Finley (2003): Average age at menarche in various cultures, The Museum of Menstruation and Women’s Health.
[27] Marianne Fajstrup (2010): Piger modnes stadig tidligere i Berlingske Tidende, 15. august 2010.
[28] Pernille Dreyer (2018): Mors cigaretter fremskynder barnets pubertet i Berlingske, 10. oktober 2018.
[29] Marianne Fajstrup (2010): “Det er et reelt og stort problem for de piger” i Berlingske Tidende, 15. august 2010.
[30] Drenge liver til mænd hurtigere i Videnskab.dk, 19. august 2011.
[31] Boys reach sexual maturity younger and younger, Max-Planck-Gesellschaft, August 18, 2011.
[32] Joshua R. Goldstein (2011): A Secular Trend toward Earlier Male Sexual Maturity: Evidence from Shifting Ages of Male Young Adult Mortality i PLoS ONE 6(8): e14826 DOI: 10.1371/journal.pone.0014826
[33] Jens Ejsing (2011): Drenge har travlt med at blive mænd i Berlingske, 03.09.2011.
[34] Graham E. Quinn, Chai H. Shin, Maureen G. Maguire & Richard A. Stone (1999): Myopia and ambient lighting at night i Nature, 13 May 1999, pp. 113-114.
[35] Pat Etheridge (1999): Night-light may lead to nearsightedness i CNN Interactive, Health, May 13, 1999.
[36] Kilde: Bo Karl Christensen (2015): Melatonins effekt på kræft “næsten for god til at være sand” i Videnskab.dk, 18. maj 2015.